【企业简介】
迎春风拂面,扬帆启航驰云海。拥明月入怀,以梦为马踏星河。蓝月亮 2022 春季校园招聘正式启动!蓝月亮品牌诞生于 1992 年,是以消费者为核心、以创新为驱动力的家庭清洁解决方案提供商。2020 年,蓝月亮集团控股有限公司在香港联合交易所主板成功上市。
根据中国商业联合会、中华全国商业信息中心统计数据,蓝月亮洗衣液连续 12 年、洗手液连续 9 年行业市场综合占有率第一; 根据 Chnbrand 发布的中国品牌力指数品牌排名和分析报告,蓝月亮洗衣液、洗手液品牌力指数连续 11 年第一。多年行业深耕,我们汇聚数万名蓝月亮人,秉承着“一心一意做洗涤”的宗旨,走出了一条中国品牌独有的发展壮大路径。
2022 蓝月亮春季校招起航,快来投递,与蓝月亮携手在云海星光间共创无限未来!!
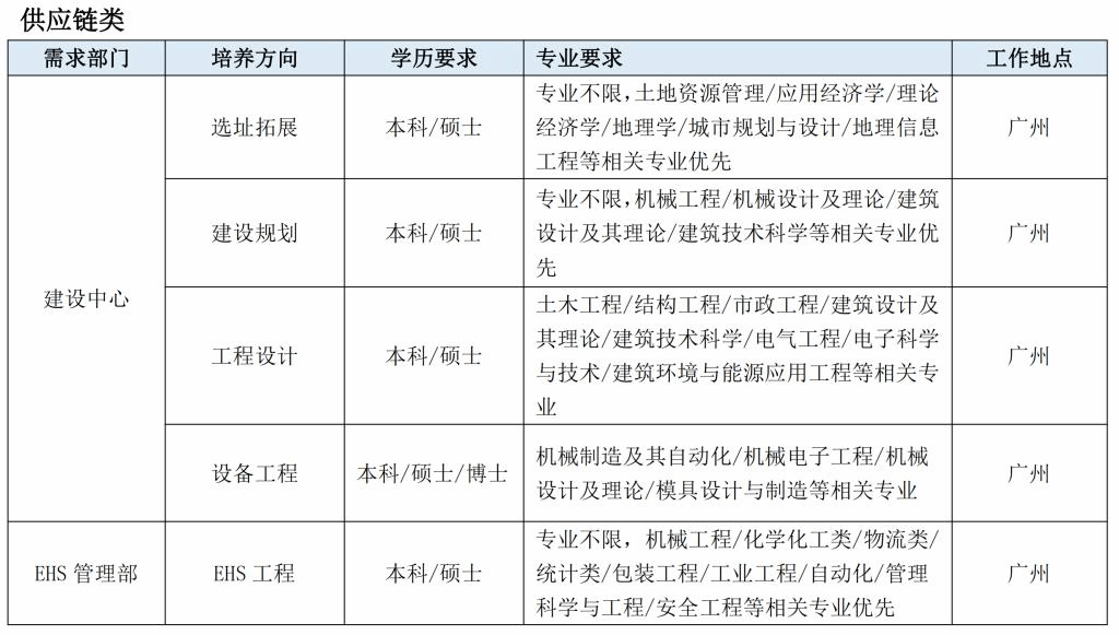
【招聘岗位】





更多详细信息见附件
【官方答疑群】
QQ 群号(入群申请时请回复学校-姓名):484192790
【联系方式】
地址:广州市黄埔区云埔工业区埔南路 36 号
电话:020-85556668-5518
谢先生
公司官方网站:www.bluemoon.com.cn
答疑邮箱:[email protected](不接收简历)
官方微信公众号:蓝月亮校园招聘