厦门海关所属事业单位2025年计划公开招聘事业编制工作人员,现将有关事项公告如下:
一、招聘单位简介
厦门海关技术中心是厦门海关所属事业单位,主要承担各类实验室检测鉴定、化验工作,承担政府购买服务、司法鉴定、社会委托的检验鉴定,开展科研与技术开发、服务。
厦门国际旅行卫生保健中心(厦门海关口岸门诊部)是厦门海关所属事业单位,主要承担出入境人员传染病监测与健康体检、预防接种、国际旅行卫生保健咨询、医疗保健门诊,为卫生检疫技术科研开发提供技术指导与技术服务等。
泉州海关综合技术服务中心是厦门海关所属事业单位,主要承担实验室检测检疫鉴定、传染病监测与健康体检、旅行预防接种、后勤保障服务等工作。
漳州海关综合技术服务中心是厦门海关所属事业单位,主要承担实验室检测检疫鉴定、传染病监测与健康体检、旅行预防接种、后勤保障服务等工作。
二、招聘岗位及人数
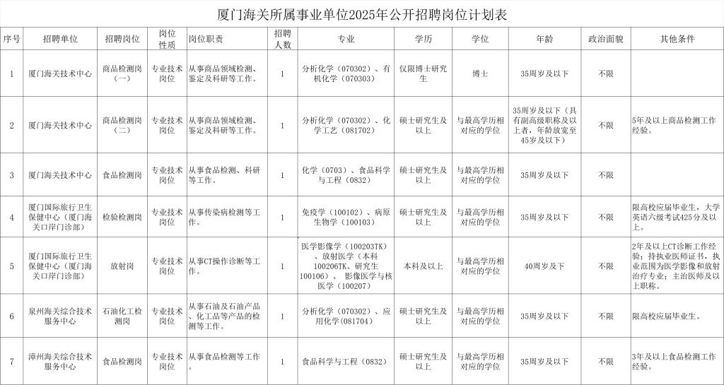
本次公开招聘事业编制工作人员7名,具体岗位条件详见《厦门海关所属事业单位2025年公开招聘岗位计划表》(附件)。
三、招聘范围和资格条件
(一)基本条件。
1.具有中华人民共和国国籍;
2.拥护中华人民共和国宪法,拥护中国共产党领导和社会主义制度;
3.具有良好的政治素质和道德品行;
4.具有正常履行职责的身心条件;
5.具有符合岗位要求的工作能力;
6.具备招聘岗位所要求的其他资格条件。
(二)不得报考或取消报考(聘用)资格的情形。
1.曾因犯罪受过刑事处罚的人员;
2.曾被开除中国共产党党籍、公职的人员;
3.刑罚尚未执行完毕或属于刑事案件被告人、犯罪嫌疑人,司法机关尚未撤销案件、检察机关尚未作出不起诉决定或人民法院尚未宣告无罪的人员;
4.曾受党纪、政务处分的,尚未解除党纪、政务处分或正在接受纪律审查的人员;
5.被辞退未满5年或解聘未满5年的原机关事业单位工作人员;
6.在各级公务员或事业单位招考中被认定有舞弊等严重违反录(聘)用纪律行为的人员;
7.被依法列为失信联合惩戒对象的人员;
8.现役军人、在读的非应届毕业生;
9.报考聘用后即构成回避关系的人员;
10.试用期内的机关事业单位人员;
11.未达到与机关事业单位约定最低服务年限的机关事业单位工作人员;
12.法律法规规章规定不得聘为事业单位人员的其他情形。
四、薪酬待遇
受聘人员为事业编制人员,薪酬待遇按照国家政策规定执行。
五、报考程序
(一)考试报名。
1.报名时间: 2025年7月1日10:00至7月25日17:00。
2.报名方式:本次考试采取网上报名,使用厦门市人力资源和社会保障局的厦门市事业单位招聘考试管理系统(以下简称“报名系统”,网址://app.hrss.xm.gov.cn/syzp/v3/),请报考者登录“报名系统”进行报名,如实、准确填写个人信息,按系统要求提交个人近期正面免冠二寸彩色数码证件照(jpg格式,规格200K以下)。
(二)查询报名资格初审结果。 报考者请于2025年7月1日10:00至7月26日15:00期间登录“报名系统”查询资格初审结果。通过资格初审的不能再报考其他岗位。
(三)打印准考证。 通过资格初审的报考者,请于2025年8月4日10:00起自行登录“报名系统”上网打印准考证。
六、考试
(一)厦门海关技术中心商品检测岗(一)。
采取直接考核方式进行。报考者经报名资格初审、资格复审合格后进入直接考核环节。
资格复审和直接考核的具体时间、地点及相关要求另行通知。
直接考核满分100分,合格分数线为60分;综合成绩为直接考核成绩。
(二)其他岗位。
采取笔试和面试相结合的方式进行。
1.笔试。
笔试时间初定为2025年8月9日(星期六)上午9:00至11:00。笔试采取闭卷方式进行。
具体时间、地点和要求详见准考证及厦门海关互联网门户网站通知。
笔试满分100分,合格分数线为60分。
2.面试。
(1)面试对象。在笔试成绩合格考生中,按照笔试成绩由高到低排序,根据岗位招聘计划数与参加面试人数1:3的比例确定进入面试人选;进入面试的人数达不到规定比例时,按照该岗位进入面试的实际人数进行面试。
(2)资格复审。面试前对进入面试人选进行资格复审。资格复审具体时间、地点及相关要求等事宜另行通知。无故缺席资格复审视为自动放弃面试资格。
面试满分100分,合格分数线为60分。面试具体时间、地点及相关要求另行通知。
3.综合成绩计算。
综合成绩=笔试成绩×50%+面试成绩×50%
七、体检和考察
体检和考察环节由厦门海关统一组织实施。根据综合成绩排名顺序,按岗位拟招聘人数1:1的比例从高分至低分确定体检人选。体检合格者列入考察对象。
对于综合成绩相同者,按以下顺序确定名次排列:
(一)按笔试成绩从高到低排列;
(二)若笔试、面试(或直接考核)成绩相同,组织重新进行面试(或直接考核),取重新面试(或直接考核)成绩较高者进入体检环节。
体检参照《公务员录用体检通用标准(试行)》等有关规定执行。
八、公示及聘用
根据岗位要求以及考试、体检、考察结果确定拟聘用人员,在厦门海关互联网门户网站上公示7个工作日。
拟聘用人员公示结果不影响聘用的,按照相关规定办理接收手续,签订聘用合同。
九、其他事项
(一)报考人员应诚信报考,凡弄虚作假或存在违纪违规行为的,一经查实,取消考试(聘用)资格并按照有关规定处理。构成犯罪的,依法追究刑事责任。
(二)招聘岗位所要求的专业参照国家教育行政部门颁布的《普通高等学校本科专业目录》和《授予博士、硕士学位和培养研究生的学科、专业目录》。对于所学专业接近,但不在上述参考目录中的,应聘人员可与招聘单位联系,确认报名资格。
(三)报考条件中相关年限的计算、资格取得时间等,均指计算截至2025年7月。2025届毕业生和持国(境)外学历(位)者在资格复审时需提交或书面承诺于2025年12月31日前取得并能提供符合岗位报考条件的相应学历(位)证书及其认证材料,否则视为自动放弃考试(聘用)资格。
(四)考生应及时关注厦门海关互联网门户网站(网址://xiamen.customs.gov.cn)发布的相关公告通知,因个人原因导致错过考试任何环节的,自行承担相关后果。
(五)考生提供的电话等联系方式应准确无误,确保能够及时联系。因提供错误联系信息或无法及时联系造成的后果由考生本人承担。
(六)招聘政策、招聘条件等问题可在工作日上班时间咨询厦门海关人事处(0592-2355900);网络技术问题,可在工作日上班时间咨询网站技术人员(0592-5359692)。
(七)本次考试不指定考试辅导用书,不举办、也不委托任何机构以任何形式组织考前培训。
(八)本公告未尽事宜按有关规定执行,由厦门海关负责解释。
厦门海关
2025年7月2日

具体以“ 厦门海关> 政府信息公开 > 法定主动公开内容 > 人事信息 > 事业单位公开招聘> 《厦门海关所属事业单位2025年公开招聘工作人员公告》”为准。